產品中心
消防維護保養檢測設備
| · | 感煙探測器功能試驗器 |
| · | 感溫探測器功能試驗器 |
| · | 一體式二合一消防煙槍 |
| · | 火焰探測器功能試驗器 |
| · | 燃氣探測器功能試驗器 |
| · | 多功能試水裝置 |
| · | 多功能感煙感溫火災探測器試驗器 |
消防安全評估設備
消防技術服務基礎設備
消防監督檢查箱
火災現場勘查工具箱
電氣防火檢測設備
防雷檢測裝置
其它消防檢測儀器
新聞資訊
- 《山東省消防條例》2025最新版 2026年1月1日實施
- 室外疏散樓梯2m范圍內可以設置防火窗嗎?
- 文化旅游建筑防火門窗和防火卷簾的消防設計技術要點
- 重大隱患判定或將消防推向“人治巔峰”,讓法制靠邊?
- 《貴州省消防條例》全文最新版 2025年5月1日實施
聯系我們
廠家:智淼消防檢測設備廠家
手機:15262554119
電話:4006-598-119
郵箱:18751140119@163.com
地址:江蘇省蘇州市常熟市黃河路275號城市之星119室
超聲波流量計測量管徑范圍:15mm~300mm,精度:
產品類型:消防維護保養檢測設備
關注熱度:1447
發布時間:2024-09-07 11:50:25
超聲波流量計測量管徑范圍:0mm~300mm;WWW.XFJCYQ.COM精度:±1%用于檢測消火栓系統和水噴淋系統的給水量以及消防豎管的流量分配。超聲波在流動的流體中傳播時就載上流體流速的信息。因此通過接收到的超聲波就可以檢測出流體的流速,從而換算成流量,圖1。圖1 超聲波流量計(一)、... 超聲波流量計測量管徑范圍:0mm~300mm;WWW.XFJCYQ.COM精度:±1%用于檢測消火栓系統和水噴淋系統的給水量以及消防豎管的流量分配。
超聲波在流動的流體中傳播時就載上流體流速的信息。因此通過接收到的超聲波就可以檢測出流體的流速,從而換算成流量,圖1。

圖1 超聲波流量計
(一)、應用范圍
用來檢測消火栓系統和水噴淋系統的給水量以及消防豎管的流量分配。
《高規》規定高層建筑室內消火栓的設計流量為20L/S—40L/S。
《建規》規定民用建筑室內消火栓的設計流量為5L/S—30L/S,室外消防水量為10L/S—30L/S;廠房倉庫等設計流量為5L/S—40L/S;室外消防水量為10L/S—45L/S。
手持式超聲波流量計。其測量管徑在0-700mm,精度±1%。
(二)、使用方法(僅供參考,可查閱具體說明書)
先將傳感器與主機相接,紅色傳感器接于上游端子,藍色傳感器放于下游端子。然后將兩個磁性傳感器與所測流量的管道連接,若不能相吸引,則采用支架將傳感器固定。固定好后打開主機輸入管道材質、直徑、傳感器距離,流體性質等相應的參數,即可開始測量。
超聲波流量計的傳感器一般采用V方式和Z方式安裝,通常情況下,管徑小于300mm時,采用V方式安裝,管徑大于200mm時,采用Z方式安裝。對于即可以用V方式安裝又可以Z方式安裝的傳感器,盡量選用Z方式。實踐表明,Z方式安裝的傳感器超聲波信號強度高,測量的穩定性也好,圖2。

圖 2超聲波流量計使用范例
TDS-100H型手持式超聲波流量計是一種外夾、時差式超聲波液體流量計,它采用低電壓多脈沖平衡發射接收
的專利技術。先進的電路設計,優秀的硬件設計加上中文用戶界面友好的軟件設計,適用于工業環境下連續測量不
含大濃度懸浮粒子或氣體的清潔液體的流量。
技術特點:
*4行漢字同屏瞬時流量、流速、累積流量、信號狀態等;
*內置數據記錄器,可記錄日期、累積流量、信號狀態、工作時間等;
*標準數據接口RS232用于聯網檢測或導出記錄數據;
*OCT輸出正、負、靜累積脈沖信號和頻率信號(1-9999KHZ);
*RS232接口用于聯網檢測或導出記錄數據;
*直管段應滿足上游10D,下游5D,距泵出口處30D(D指管徑)。
線 性 0.5%
重 復 性 0.2%
準 確 度 示值的±1%,流速>0.2m/s
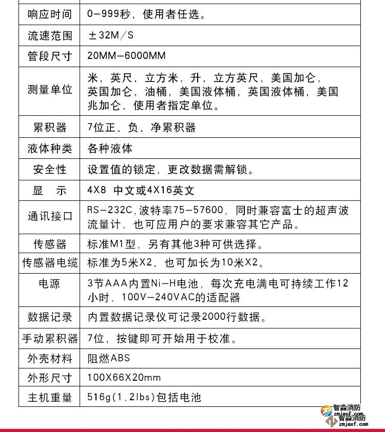
響應時間 0~999秒,使用者任選
流速范圍 ±32m/s
管段尺寸 15mm~6000mm
測量單位 米,英尺,立方米,升,立方英尺,美國加侖,英國加侖,油桶,美 國液體桶,英國液體桶,
美國兆加侖,使用者指定單位
累 積 器 7位正、負、凈累積器
液體種類 各種能傳導超聲波的單一均勻的液體
安 全 性 設置值的鎖定,更改數據需解鎖
顯 示 4×8中文或4×16英文
通訊接口 RS-232,波特率75-57600,同時兼容富士超聲波流量計,也應用戶的要求兼容其它產品
傳 感 器 標準M1型,另有其它4種可供選擇
傳感器電纜 標準為5m×2,也可加長為10m×2
電 源 3節AAA內置Ni-H電池,每次充滿電可持續工作12小時,AC100V-240V的適配器
數據記錄 內置數據記錄儀可記錄2000行數據
手動累積器 7位,按鍵即可開始用于校準
外殼材料 阻燃ABS
外形尺寸 210×90×30mm
主機重量 500g(1.2 lbs)包括電池
傳感器技術參數
技術參數 | 標準HS型 | 標準HM型 | 標準S2型 | 標準M2型 | 標準L2型 |
適用管徑(mm) | 15~100 | 50~700 | 15~100 | 50~700 | 300~6000 |
材質 | 鋁合金 | 塑料合金 | |||
工作頻率 | 1MHz | ||||
常用安裝方法 | V (N、W)法 | V、Z法 | V (N、W)法 | V、Z法 | Z法 |
標定 | 整機配對標定 | ||||
磁性 | 有 | ||||
適用溫度 | 0℃~160℃ | ||||
防護等級 | IP65 | ||||
外形尺寸 | 200×25×25 | 280×40×40 | 45×30×30 | 71×37×40 | 91×52×44 |
質量(克) | 250 | 1080 | 75 | 259 | 535 |
介質種類 | 水、海水、污水、酒精、各種油類等能傳導超聲波的單一、均勻、穩定的液體 | ||||
介質濁度 | ≤20000ppm且氣泡含量小 | ||||
適用管材 | 碳鋼、不銹鋼、鑄鐵、銅、PVC、鋁、玻璃鋼等均勻質密的管道,允許有襯里 | ||||
管道襯材 | 環氧瀝青、橡膠、灰漿、聚丙烯、聚苯乙烯、膠木、聚四氟乙烯等 | ||||
信號電纜 | 標準配置:5米×2,可選配10米×2或15米×2 | ||||











































蘇公網安備32058102002159號
客服QQ